
YB129
E
B
A
S
3-2 SOL.
SHIFT SOL. A
SHIFT SOL. B
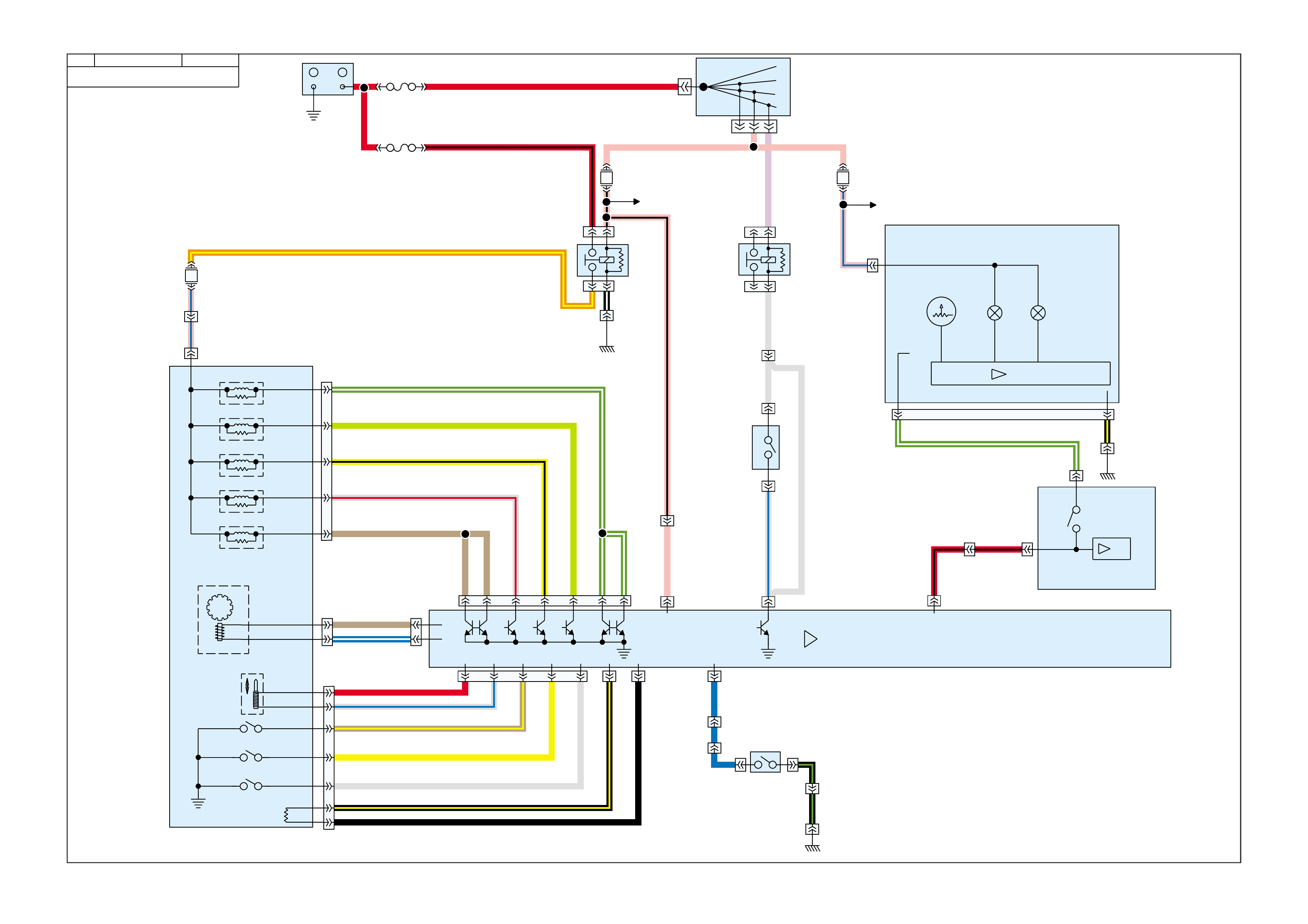
ELECTRONIC TRANSMISSION
(832)
T
(831)
YB195
U
BR
BLU/W
YB129
PRESSURE
CONTROL
SOLENOID
PGY
R
B/Y
N
B
D
CR
YB129
GY/BLU
M
BR/Y
L
Y
SWITCH C
TCC ENABLE SOL.
TCC PWM
SWITCH B
SWITCH A
AUTO TRANS
SPEED SENDER.
C6
C15
E15
D5
(1228)
(1229)
C1 C3 C14C2C16 C13
F9 F10 F11E14 B6
P/BLU
(339)
YE110
F32
87 85
86
YE39
30
(479)
B/W
(152)
YE114
YE39
LOC. E3
O/Y
(39)
P/B
F14
P
V
(5)
(434)
YE49
YE49
85
86
YE111
START
RELAY
E
87
G
NEUTRAL
START &
BACK-UP
SWITCH
30
YB35
GY
(1434)
F5
F16
GY
YB35
(434)
GY/BLU
GND
+
-
LOC. E1
FS
BATTERY
FJ
R/B (17)
R(2H)
(3)
IGNITION
SWITCH
(469)
(1227)
(1226)
(1225)
(1224)
(897)
LG
G/W
(1222)
(422)
GY/R
Y/B
BR (418)
(1223)
YE112
A4
IGN.
(39)
P
(MANUAL TRANS)
(774)
YB34
YB30
YB30
POWER/
ECONOMY
SHIFT
SWITCH
(151)
B/G
BLU
YE114
YB34
YE112
LOC. E3
F12
INSTRUMENT ASSEMBLY
COOLANT
TEMP
CHECK
ENGINE
19
POWER
SHIFT
YB66
6
(155)
LOC. E3
YE114
12
SERIAL
DATA
(1220)
G/W
YB164
B/Y
SDI
YB66
2
YB164
BODY CONTROL
MODULE
3
(1221)
R/B
YE112
A3 SERIAL
DATA
F13
P/BLU
(44)
SDI
POWER TRAIN CONTROL MODULE
YB188 CONN A & B CAVITIES
YB193 CONNC&DCAVITIES
YB194 CONNE&FCAVITIES
REFER
TO SHT.3,4,5A,6,
10,15,16,17,20,21.
TRANSMISSION
TEMP SENSOR
NOTE:- CONVENTIONAL CURRENT FLOW IS ASSUMED IE.
FLOWING FROM BATTERY +VE TO BATTERY -VE
E.F.I
RELAY
REFER
TO SHT.4,5A,C,
10,13,14,
(S/C V6) POWER TRAIN CONTROL MODULE
V212P05CC
5C COUPE
MODEL
POWER TRAIN CONTROL MODULE (S/C V6)
"CV6" COUPE
ACC
50 START
YB44
OFF/ON
LOCK
15a
30
IGN
15
YB44