
NOTE:- CONVENTIONAL CURRENT FLOW IS ASSUMED IE.
FLOWING FROM BATTERY +VE TO BATTERY -VE.
V212P13BC
MODEL
13B COUPE
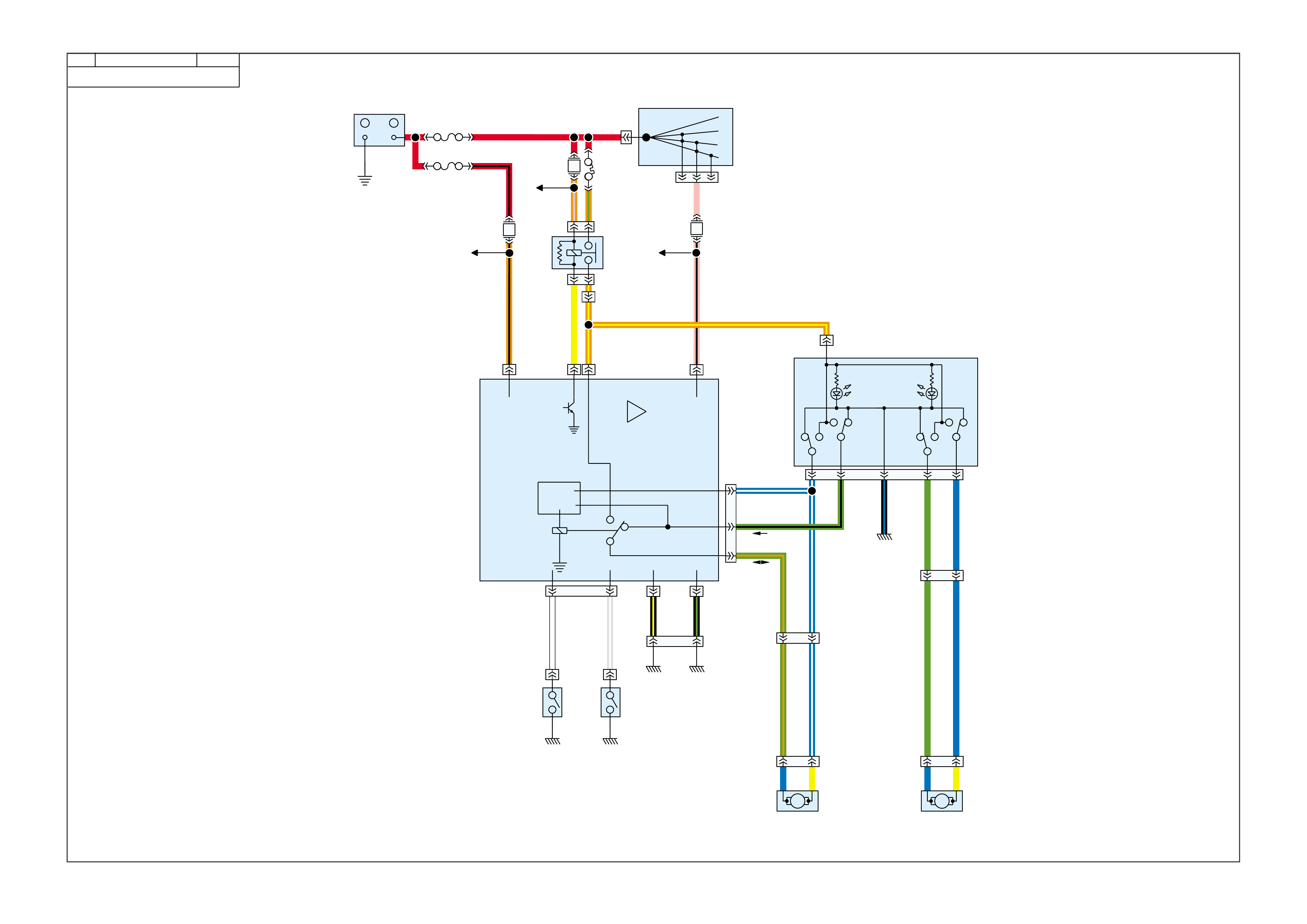
POWER WINDOWS
"CV8" COUPE
Y
F14
LOC. E1
R/B
85
1
YB120
POWER
WINDOWS
RELAY
(672)
FS
(167)
FJ
O/B
YB120
(3)
BLU
DOWN
O/V
(667)
BODY CONTROL MODULE
G/B
UP
20
YB176
2
G/O
Y
YB19
86
(39)
BLU
F29
ELECTRONIC
GROUND
LOC. E6
YB44
YB173
8
P/B
(666)
(1240)
(740)
R
B/BLU
(340)
O/G
F20
10
(156)
2
YB18
BLU
1
R.H.F
DOOR
YB76
7
P
(17)
YB39
POWER
GROUND
YB175
YB174
16
87
(673)
YB98
30
REFER
SHT. ALL.
(440)
O/Y
IGNITION
SWITCH
YB173
REFER
SHT.
11,12,14.
14
BLU/W
YB77
(2H)
YB44
G
(173)
Y
F1
REFER
SHT. 4,5,10,
14,20.
5
R.H. FRONT WINDOW
LIFTER MOTOR
L.H. FRONT WINDOW
LIFTER MOTOR
R.H. POWER
WINDOW SWITCH
L.H. POWER
WINDOW SWITCH
BATTERY
+
-
15a 15 50
30
OFF/ON
LOCK
ACC
IGN
START
148
YB98
9
4
15
CLOSE
(UP)
OPEN
(DOWN)
CLOSE
(UP)
OPEN
(DOWN)
YB173
R.H.F
DOOR
JAMB
SWITCH
YB1
W
(155)
(151)
LOC. G4
B/Y
L.H.F.
DOOR
JAMB
SWITCH
(125)
YB174
(126)
GY/W
YE114
YB176
YB1
B/G
LOC. E3
LOC. G2